“法律面前人人平等”?
美国与中国宪法中“平等”与“言论自由”条款的根本区别
当中国和美国都在广播“法律面前人人平等”“人民有言论自由”时,请问: 谁能为自己的权利起诉?谁的自由和平等是可实现、可证明、可维权的?
一、写在官方文本里的“平等”
美国宪法定义的平等
《美国宪法》第十四修正案:
“任何州不得拒绝给予其管辖范围内的任何人以法律的平等保护。” nor shall any State deprive any person of life, liberty, or property, without due process of law; nor deny to any person within its jurisdiction the equal protection of the laws.
这简短的语句即“法律平等保护条款”(Equal Protection Clause)。
它不是空谈法条,而是对政府行为的直接约束,进而确立:
法律平等是一种可维权、可证明的实际状态
被歧视者可直接起诉政府或公共机构
最终由联邦最高法院裁定是否合宪
从 Brown v. Board of Education 推翻种族隔离制度,到 Obergefell v. Hodges 确立同性婚姻平权,美国形成了一整套可持续进化的平等司法体系。
中国宪法中形式化的平等
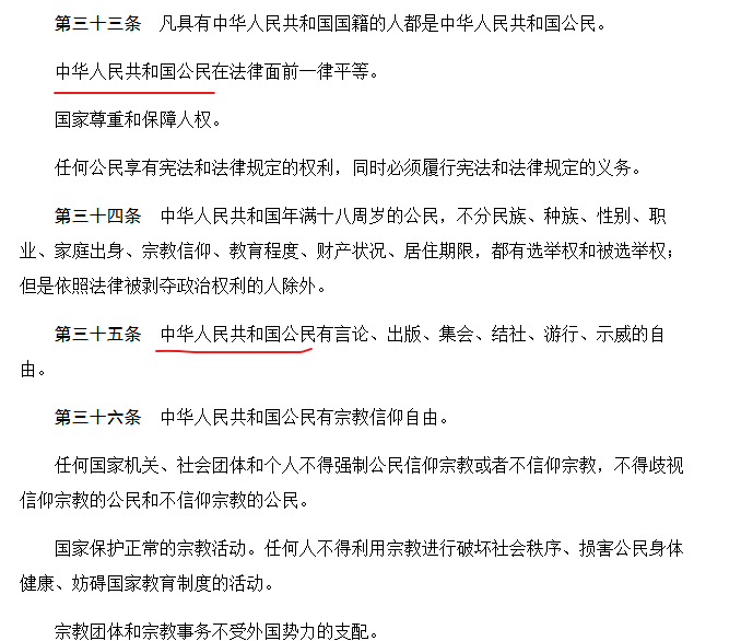
《中华人民共和国宪法》第33条:
“中华人民共和国公民在法律面前一律平等。”
听上去像现代法治文明的象征,但实际运行中:
仅适用于“公民”,不包括外国人、无户籍人士、港澳居民等
宪法不可直接作为起诉依据,不能控告政府、法院或立法机关
判决中几乎不引用,成为政府宣传时的口号用语
实际适用过程中,不同阶层、职业、背景、政治立场的判罚标准迥异
二、写在官方文本里的“言论自由”
美国宪法第一修正案:
“国会不得制定关于确立国教或禁止自由信仰的法律;不得剥夺言论自由或新闻出版自由;人民和平集会和向政府请愿的权利亦不可侵犯。”
这里排第一的,不是言论,而是信仰自由。
但整体来看,表达自由是实质性的、可控告政府限制的宪法权利。例如:
Tinker v. Des Moines(1969):学生穿黑臂章抗议越战被停学,最高法院裁定其言论自由受宪法保护。
New York Times v. U.S.(1971):五角大楼文件泄露案中,最高法院驳回政府禁止媒体发表的行为。
✅ 简言之,美国人可以因为政府限制其表达权而起诉,并且胜诉。
中国宪法中的“言论自由”
《中华人民共和国宪法》第35条:
“中华人民共和国公民有言论、出版、集会、结社、游行、示威的自由。”
这段话听起来几乎与美国无异,甚至更全面。但现实中:
不能以宪法第35条起诉中宣部或公安机关删除发言、关闭网站、封锁媒体
实务中始终存在大量行政、刑法条款限制所谓“造谣”“寻衅滋事”“危害国家安全”
所谓“自由”完全取决于政治需要,而非宪法赋权
📌 举个例子:
微博发言被删除不能起诉平台或政府
微信群言论被封禁无从申诉
推特发言被官方“翻墙”取证回国抓捕,完全无宪法抗辩空间
三、“可实现的权利” vs “无法主张的口号”
美国的法律面前平等权、言论自由、信仰自由、持枪权等都是司法可执行的权利。
也就是说:
政府不能随意解释这些条款,它必须接受独立的司法审查
个人可以基于宪法起诉政府机构、甚至总统
而中国的宪法权利大多属于“装饰性宪法”:
宪法规定存在,但不能直接主张
法院不受制于宪法条款,只受制于“党的统一领导”
四、美式权利的源头:不是政府,是上帝
美国建国文献《独立宣言》里说:
我们认为以下真理是不证自明的: 人人在被创造之时即为平等, 即人人均被造物主赋予若干不可剥夺之权利, 其中包括生命、自由及追求幸福之权利。“We hold these truths to be self-evident, that all men are created equal, that they are endowed by their Creator with certain unalienable Rights...”
(这里的翻译从语法与词汇选择上全面直接对接原文,create的意思是创造出来,不是生出来;被赋予若干不可剥夺的权利的这一句前面没有and,是解释的前面的平等的意思,即如何平等;市面上的翻译,包括美国国务院网站披露的对该句话的中文翻译都是错的或容易引人误解)
权利不是因为社会进步或政权恩赐,而是上帝赋予,或自然造物主(自然神)赋予。
人不是“宪法要求自由”而自由,而是本来就有自由
政府不是权利的制造者,而是维护者
如果政府变成剥夺者,那么“推翻暴政”就是合乎天理的正义行为
结论:自由和平等,不是政府恩赐,而是人对上帝的责任和回应。
在美国宪政体系中,权利并非政府赏赐,而是因造物主赋予的不可剥夺之权,政府只是保障的工具。这使得《宪法》和《权利法案》成为司法可执行、对抗政府压迫的基础。
一种信念:
👉 上帝赋予我自由,因此政府无权剥夺,只能保障。
相比之下,中国宪法中的“权利”条文,在缺乏独立司法、没有宪政保障的体制下,无法成为对抗公权力的依据,沦为语言修辞,甚至反过来成为控制自由的宣传工具。


